Loading...
Phylogenomics resolves major relationships and reveals significant diversification rate shifts in the evolution of silk moths and relatives
Citations
Altmetric:
Advisors
Editors
Other Contributors
Affiliation
EPub Date
Issue Date
2019-09-18
Submitted Date
2019-09-19
Subject Terms
Anchored Hybrid Enrichment
Targeted sequence capture
Phylogenomics
Bombycoidea
Lepidoptera
Natural history collections
Targeted sequence capture
Phylogenomics
Bombycoidea
Lepidoptera
Natural history collections
Collections
Files
Loading...
Supporting information
TIFF, 1.16 MB
Loading...
Supporting information
TIFF, 1.26 MB
Loading...
Supporting information
TIFF, 1.2 MB
Loading...
Supporting information
TIFF, 1.03 MB
Research Projects
Organizational Units
Journal Issue
Other Titles
Abstract
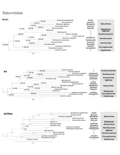
Background: Silkmoths and their relatives constitute the ecologically and taxonomically diverse superfamily Bombycoidea, which includes some of the most charismatic species of Lepidoptera. Despite displaying spectacular forms and diverse ecological traits, relatively little attention has been given to understanding their evolution and drivers of their diversity. To begin to address this problem, we created a new Bombycoidea-specific Anchored Hybrid Enrichment (AHE) probe set and sampled up to 571 loci for 117 taxa across all major lineages of the Bombycoidea, with a newly developed DNA extraction protocol that allows Lepidoptera specimens to be readily sequenced from pinned natural history collections. Results: The well-supported tree was overall consistent with prior morphological and molecular studies, although some taxa were misplaced. The bombycid Arotros Schaus was formally transferred to Apatelodidae. We identified important evolutionary patterns (e.g., morphology, biogeography, and differences in speciation and extinction), and our analysis of diversification rates highlights the stark increases that exist within the Sphingidae (hawkmoths) and Saturniidae (wild silkmoths). Conclusions: Our study establishes a backbone for future evolutionary, comparative, and taxonomic studies of Bombycoidea. We postulate that the rate shifts identified are due to the well-documented bat-moth “arms race”. Our research highlights the flexibility of AHE to generate genomic data from a wide range of museum specimens, both age and preservation method, and will allow researchers to tap into the wealth of biological data residing in natural history collections around the globe.
Citation
Hamilton, C. A., R. A. St Laurent, et al. (2019). "Phylogenomics resolves major relationships and reveals significant diversification rate shifts in the evolution of silk moths and relatives." BMC Evolutionary Biology 19(1): 182.
Publisher
Journal
Research Unit
PubMed ID
PubMed Central ID
Embedded videos
Type
Journal Article
Item Description
Open Access This article is distributed under the terms of the Creative Commons Attribution 4.0 International License (http://creativecommons.org/licenses/by/4.0/), which permits unrestricted use, distribution, and reproduction in any medium, provided you give appropriate credit to the original author(s) and the source, provide a link to the Creative Commons license, and indicate if changes were made. The Creative Commons Public Domain Dedication waiver (http://creativecommons.org/publicdomain/zero/1.0/) applies to the data made available in this article, unless otherwise stated.
NHM Repository
NHM Repository
Series/Report no.
ISSN
1471-2148